最新消息
辰山植物园“辰山花社”园艺实践课程2025年春季班开启招募
发布时间:2025.02.20

即日起至2025年2月23日,辰山植物园面向园艺爱好者和植物爱好者,开启“辰山花社”园艺实践课程2025年春季班招募。
一、概况
该课程由辰山植物园园艺景观部与辰山标本馆联合推出,旨在向社会展示丰富的植物收集,分享植物养护技术,培养专业水平的园艺一线技术和管理人员,为其职业发展或兴趣爱好助力。学员在植物园真实的工作环境中,与教师共同动手实践园艺各项操作,学习最实用的园艺技术,了解最新的园艺知识,亲身感受辰山植物园1.9万种的植物收集。
该课程为免费课程,不收取学费,学员在课程期间参照辰山员工进行管理,提供工作午餐,参与员工学习活动;不提供工资、住宿、交通等。每年开展两期——春季班和秋季班。2023、2024年春、秋季班已圆满结束,38名学员顺利结业。
二、课程时间
教学日期:2025年3月10日(周一)至6月6日(周五)。
授课时间:每周周一至周五8:30-16:30,按照国家法定节假日休假。
三、课程内容
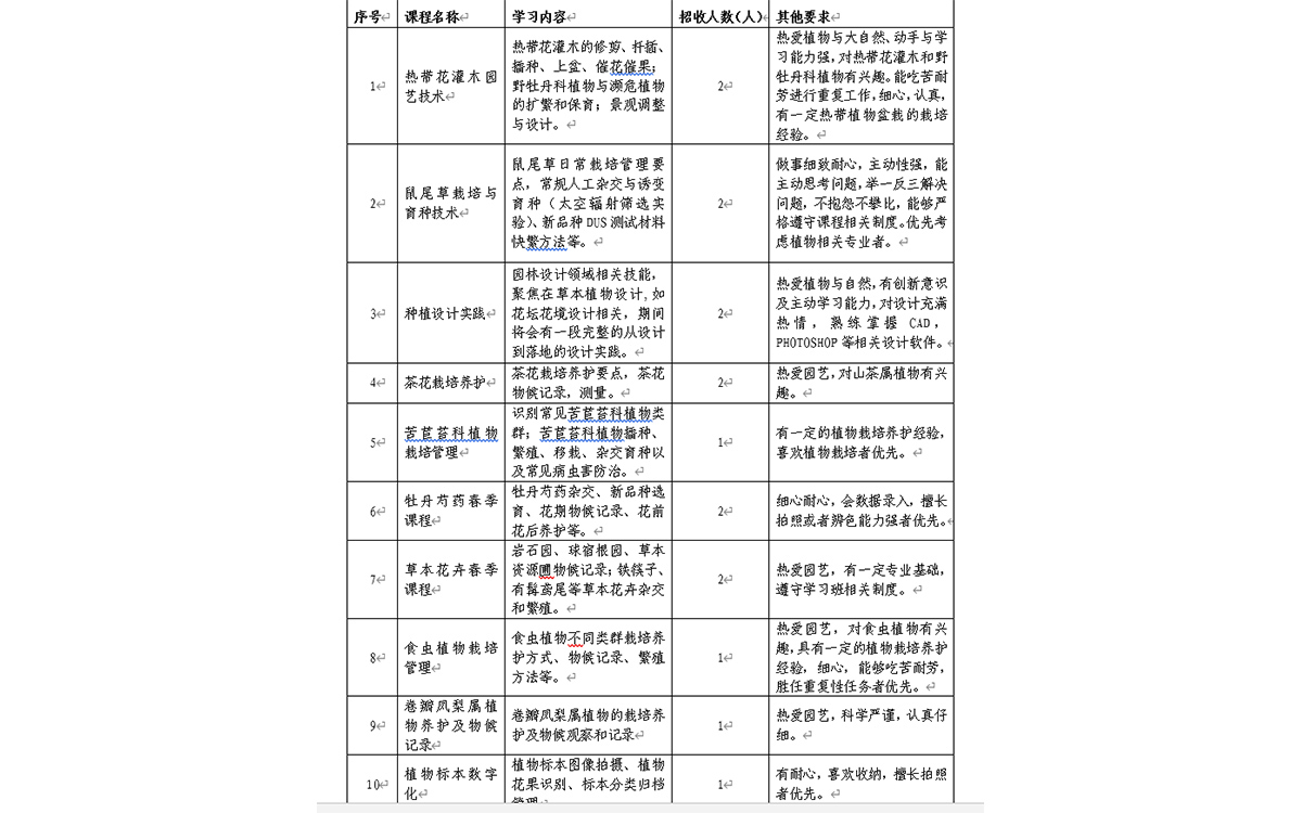
本期开设课程10门,学员可选择其中1门进行学习。(见图1)
四、学习评价
学员在完成13周实践学习、离开辰山植物园之前,进行口头或笔头汇报,总结学习过程和知识点、建议及意见等,该报告作为学习评价的要素之一。
经评价,达到辰山要求的学员,被授予辰山园艺实践课程毕业证书,持该证书可申请辰山园艺志愿者。
五、课程申请
基本要求:完成13周的培训,累计请假天数不超过15天。
申请时间:即日起至2025年2月23日24:00止。
申请人需提交:1、个人简历;2、期望参加的课程序号、课程名称,并简要阐述为什么申请该课程,您目前的工作生活状况能否完成在辰山13周的全日制学习体验活动。请将申请材料发送至黄老师huangshubo@csnbgsh.cn。

















