最新消息
辰山植物园科研人员解析荷花橙红色花药形成之谜

荷花是莲科(Nelumbonaceae)莲属(Nelumbo)多年生水生草本植物,是世界上著名的集观赏、食用和药用于一体的水生植物,也是印度、越南等国家的国花。目前全世界的荷花品种约3000余个,无一例外花药都呈淡黄色。上海辰山植物园观赏植物资源及种质创新利用研究组课题组长田代科研究员等自印度引种的莲子实生苗中选育出花药为橙红色的荷花新品种‘印度之谜’。尽管在其它表型上与当下众多品种相比并无突出之处,然而其鲜亮的橙红色花药独具特色,引起了辰山科研人员的关注。

图1 印度莲花药表型及其颜色变化过程
通过花药发育时期表型的连续观察,发现花药的颜色形成是一个渐变的过程,从白色至黄色、再到橙红色;单根花药从基部逐渐上色(图1)。自然界的色素主要有类黄酮、类胡萝卜素、甜菜素和叶绿素四大类。采用不同溶剂对‘印度之谜’的花药进行色素提取,发现橙红色色素为脂溶性的类胡萝卜素。通过超高效液相色谱质谱联用技术对黄色和橙红色花药比较分析,发现橙红色的形成主要是番茄红素、β-胡萝卜素和β-阿朴类胡萝卜素醛含量升高所致。
通过透射电镜观察,发现类胡萝卜素可以在花粉和绒毡层细胞中合成,并观察到小孢子中类胡萝卜素的形成要早于绒毡层细胞(图2)。这是首次发现植物中小孢子内部可以进行类胡萝卜素的合成,花粉表面类胡萝卜素的积累可能是小孢子和绒毡层共同作用的结果。

图2 ‘印度之谜’花药电镜观察
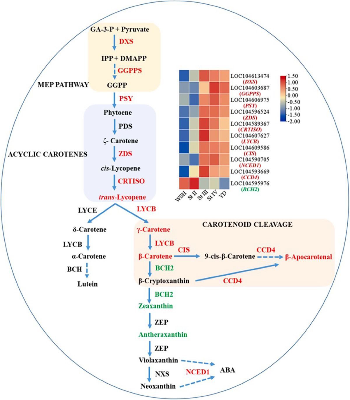
转录组显示,与类胡萝卜素合成代谢相关的关键酶基因均在橙红色花药中特异性高表达,通过qRT-PCR分析进一步验证了这些关键酶基因在橙红色花药中表达水平显著高于黄色花药。根据以上结果,推导出橙红色花药中类胡萝卜素代谢通路(图3)。其中,高表达的CCD 4基因直接决定β-阿朴类胡萝卜素醛的形成。这些发现对于促进研究花粉表面类胡萝卜素形成的调节机制以及未来培育具有彩色花药的新品种具有重要的指导意义。相关研究内容以“Mechanisms underlying the formation of reddish orange anthers and pollens in Asian lotus (Nelumbo nucifera Gaertn.)”为题发表在期刊《Industrial Crops & Products》(中科院一区,影响因子5.6 )。
文章链接:https://www.sciencedirect.com/science/article/pii/S0926669025000135

图3 橙红色花药类胡萝卜素代谢通路
本研究由上海辰山植物园观赏植物资源及种质创新利用研究组与上海师范大学生命科学学院植物次生代谢研究组合作完成。上海辰山植物园为第一单位,观赏组科研助理刘青青副研究员、已毕业硕士研究生于银凤同学(上海师范大学与辰山植物园联合培养,现就职于辰山植物园)为共同第一作者,研究组硕士研究生霍晶晶同学参与了主要实验,观赏组田代科研究员、张大生研究员和上海师范大学崔丽洁副研究员为论文共同通讯。辰山植物园刘凤栾副研究员、付乃峰高级工程师、邵文高级工程师以及中国科学院植物研究所王亮生研究员也参与了本研究。
本研究受到上海市绿化和市容管理局科学技术项目、上海市自然科学基金以及国家自然科学基金等项目的资助。
文:刘青青





